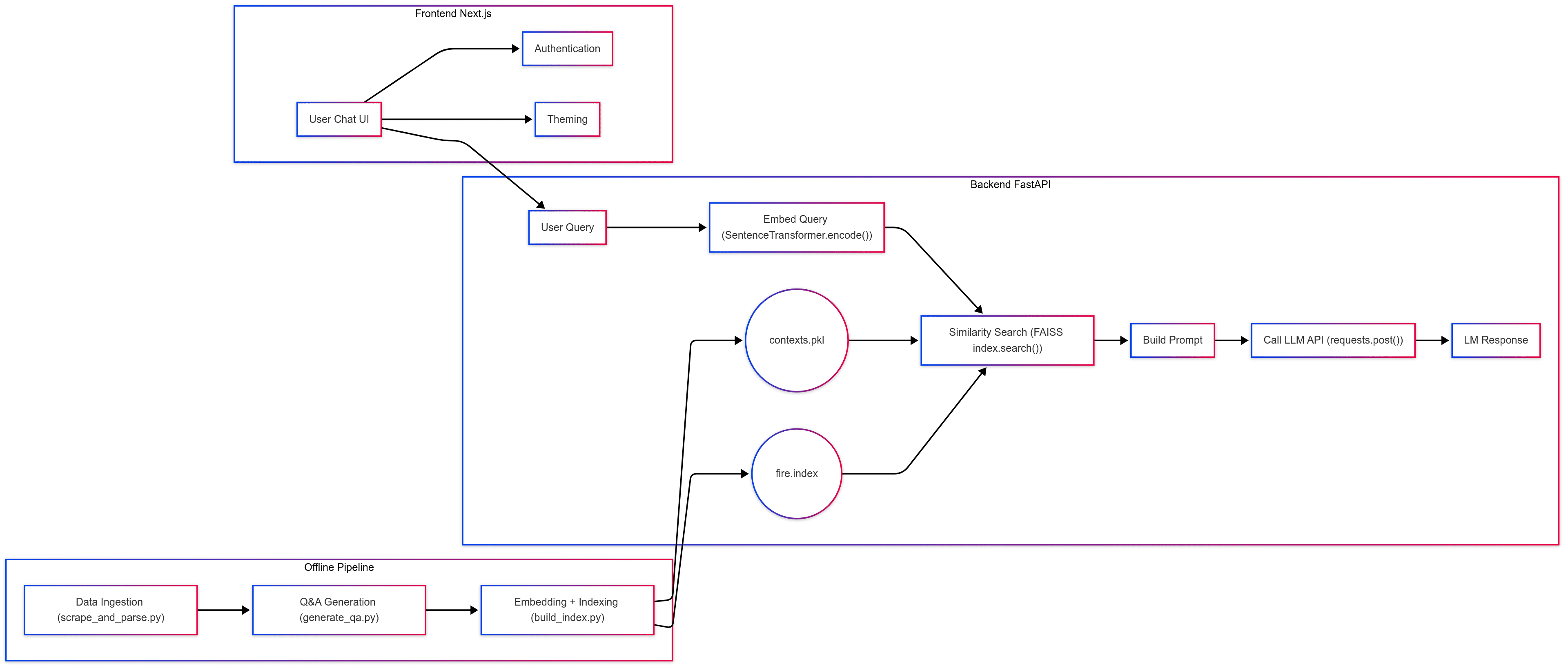
System Architecture

Click to enlarge • Scroll to zoom • Drag to pan • Double-click to reset
Project Overview
Description
Final year dissertation developing a custom Retrieval-Augmented Generation (RAG) system for fire safety risk assessment. The AI assistant processes complex engineering documents to provide evidence-based recommendations with source citations.
Key Features
✓
Custom RAG pipeline with FAISS vector database for efficient similarity search✓
Multi-source document processing from NFPA standards, FM Global datasheets, and engineering guides✓
Confidence scoring and source citation for transparent decision support✓
Fine-tuned embedding models optimized for technical engineering terminology✓
Interactive chat interface with conversation history and export capabilities✓
Document chunking with semantic overlap preservation for context continuity✓
Hybrid retrieval combining dense vectors with keyword matching for comprehensive coverageTechnology Stack
NextJSPythonHuggingFaceRAGFAISSOpenAI APIWeb-scrapingVector Embeddings
Project Links
Project Gallery
Click to enlarge
✓



1 / 4
© 2025 Charlotte Burns